182 place 0

764 Как понизить напряжение: делители

Habr
cnet (Beget) @ Habr · 02/16/2026 02:05 EDT

Как понизить напряжение: делители

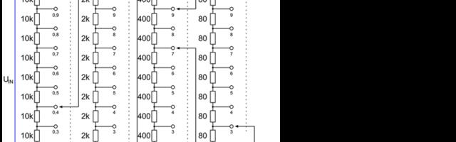
wdwd (talk · contribs)Некоторое время назад, мы рассматривали такую интересную штуку, как умножитель напряжения — он часто используется и позволяет минимальными средствами, удваивать напряжение на каждом каскаде. Однако, на практике, с завидным постоянством возникает и абсолютно противоположная задача — уменьшение напряжения! :-) Причём для этой задачи существует множество решений, где одно из них стоит особняком, в виду своей способности решить задачу, также, как и умножитель, минимальными средствами. Посм

To see detailed statistics for the news please log in »

Read the original

Add your comment
You must be logged in with Facebook to read and write comments.

A newsletter a day!

You may get 10 most important news around midday in daily newsletter. Press the button and we will send you the most important news only, no spam attached.

or register

LIKE us on Facebook so you won't miss the most important news of the day!

News from the same source
Habr Habr
Silicon Valley
George Avalos @ Silicon Valley 1 place · 02/07/2106 01:28 EDT

Newark apartment complex bought for much less than prior value

An East Bay apartment complex has been bought at a price that's well below its prior value. Read more

0

🔮
03.04.2026 ♉︎ Dear Taurus, today promises to be quite calm and peaceful, although there may be some... Read more ›
Silicon Valley
George Avalos @ Silicon Valley 2 place · 02/07/2106 01:28 EDT

PG&E buys San Jose building to bolster South Bay operations

A PG&E Corp. unit has bought a San Jose building in a move to bolster the utility's South Bay operations. Read more

0

MacRumors
Hartley Charlton @ MacRumors 1 place · today 11:49 EDT

The MacRumors Show: Everything We Know About iPhone 18 Pro

On this week's episode of The MacRumors Show, we talk through everything the iPhone 18 Pro will feature, according to the latest rumors. Subscribe to The MacRumors Show YouTube channel for more videos Following last year's major redesign, the ‌iPhone 18 Pro‌ models are expected to feature a very similar design to their predecessors. There is likely to be a smaller Dynamic Island, with Face ID's flood illuminator component moved... Read more

0 newcommer

Habr
geoscout @ Habr 1 place · today 11:46 EDT

Один разработчик + Claude Code = GEO платформа для мониторинга и повышения видимости бренда в 9 нейросетях

Сентябрь 2025, шёл шестой год в роли мобильного разработчика, пишу приложение для туроператора Biblio Globus. В один день в общем чате CEO спрашивает «Кто что знает про GEO?» — с этого момента у меня периодически начал подогреваться интерес к этой аббревиатуре, позже я провёл небольшой локальный технический аудит фронтенда и в тихие вечера садился создавать свой продукт. Вовлеченность в рабочие процессы падала, в декабре увольнение по соглашению сторон и я... Read more

0 newcommer

SlashGear
SlashGear 1 place · today 11:45 EDT

The FCC's Foreign Router Ban Has Security Experts Raising Alarms

The FCC is banning all new foreign-made internet routers, allegedly to improve national security. However, cybersecurity experts have major concerns. Read more

0 newcommer

Droid Life
Tim @ Droid Life 1 place · today 11:44 EDT

Friday Question: Would You Buy a Smaller Galaxy Ultra?

Google takes a similar approach to Apple, selling two size options of the Pixel 10 Pro, its flagship model. You have the Pixel 10 Pro and Pixel 10 Pro XL. Basically identical specs, with exception to things having to do with size — display size, battery size, etc. As we all know, Samsung does not... Read the original post: Friday Question: Would You Buy a Smaller Galaxy Ultra? Read more

0 fresh

Engadget
Devindra Hardawar @ Engadget 1 place · today 11:44 EDT

The Super Mario Galaxy Movie is a black hole of entertainment

I realized something was genuinely wrong with The Super Mario Galaxy Movie about 30 minutes in: I hadn't laughed even once. My audience of around 15 people, including a few families, was dead silent as well. The guy sitting behind me, a Nintendo fan decked out in Mario gear, was so bored he fell asleep. Sure, this is made for kids, but as a Nintendo devotee myself, and someone who... Read more

0 newcommer

Business Insider
Jake Epstein @ Business Insider 1 place · today 11:42 EDT

The US lost a fighter jet over Iran, reports say, adding to a growing list of aircraft losses in the war

Search and rescue is underway after the first US combat aircraft loss over Iran, reports say. This isn't the first aircraft lost in the war though. Read more

0 fresh

The Verge
Andrew J. Hawkins @ The Verge 1 place · today 11:34 EDT

Mercedes adds steer-by-wire — and a dang steering yoke — to the EQS

Steer-by-wire, in which a car can be steered electronically rather than through a physical connection between the steering wheel and steering rack, is coming to Mercedes-Benz. The German automaker says it will use the steering technology in its forthcoming refreshed EQS sedan, marking its first foray into the world of steer-by-wire. Steer-by-wire systems replace traditional […] Read more

0 fresh

Habr
wearetyomsmnv @ Habr 2 place · today 11:30 EDT

Anthropic проверяли, не задумал ли их ИИ чего плохого. Ответ — почти нет

Где-то в недрах Anthropic сидят люди, чья работа - выяснить, не пытается ли их самая умная модель тихо сломать мир. Они выпустили 53-страничный отчёт о том, как искали зло в Claude Opus 4.6. Anthropic взяли Claude Opus 4.6 - модель, которая уже вовсю пишет код на их собственной инфраструктуре, генерирует данные для обучения, помогает проводить исследования - и попытались доказать, что она не способна их подставить. Исследование охватывает восемь конкретных... Read more

0 fresh

Gizmodo
Ellyn Lapointe @ Gizmodo 1 place · today 11:30 EDT

Artemis 2 Astronaut Offers Powerful Perspective on Going to the Moon Amid War

Why go to the Moon when there are so many problems to fix here on Earth? Artemis 2 mission pilot Victor Glover explained earlier today from cislunar space. Read more

0 fresh

Skift
Meghna Maharishi @ Skift 1 place · today 11:29 EDT

British Airways Will Allow In-Flight Calls With Starlink, Courting Controversy

British Airways is taking the unusual step in permitting in-flight phone calls to take place on planes with Starlink. In the U.S., it is illegal to make such phone calls, but they are allowed in the UK and the EU. Read more

0 fresh

Business Insider
Alexis Buncich @ Business Insider 2 place · today 11:25 EDT

I upgraded to Amtrak's business class for $50. As nice as my 8-hour ride was, I'll probably stick with coach.

My eight-hour ride in Amtrak's business class on the Pennsylvanian to New York City had perks, but the upgrade didn't feel so different from coach. Read more

0 fresh

Inc42 Media
Palak Sharma @ Inc42 Media 1 place · today 11:24 EDT

Top Anchor Investors Powering Indian New-Age Tech IPOs

Startup IPOs, which were once a rather uncommon phenomenon, have been driving the narrative in the world’s third largest startup… Read more

0 fresh

Habr
xaht88 @ Habr 3 place · today 11:23 EDT

Обзор расширения Code Assistant от Яндекс для IDE VSCode

Столкнулся с проблемой оплаты зарубежного агента LLM и решил сделать задачу отечественным инструментом, в нем много изменилось с выхода в 2024 году. Вам решать юзать или нет, пишу дабы сократить время на настройку кто кинет взор как и я.С установкой нового расширения с адреса https://sourcecraft.dev/me/codeassistant/settings в нем визуально поменялось все кардинально: появился чат, diff, настройки правил и скилов но самое интересно, что не дало мне удалить его сразу это индексация... Read more

0 fresh

Mashable
Mashable 1 place · today 11:20 EDT

Age-verification is hurting sex educators and sex workers, studies suggest

Age-verification laws are impacting sex educators' work and decreasing sex workers' incomes, separate surveys suggest. Read more

0 fresh

Habr
Dyakonovg @ Habr · today 11:20 EDT

DIY мультирум: переключаем ТВ между комнатами с помощью Home Assistant

Прежде чем начать, хочу сказать спасибо @metalstiv за вдохновение и отличную статью «DIY мультирум: переключаем ТВ между комнатами с помощью смартфона». Именно после её прочтения у меня созрела идея повторить и немного адаптировать решение под свои задачи — но с одним важным отличием: я решил доверить написание кода и текста искусственному интеллекту. Читать далее Read more

0 fresh

Mashable
Mashable 2 place · today 11:20 EDT

The best smartwatch youve never heard of is on sale for less than $50

The Nothing CMF Watch 3 Pro is on sale at Woot (an Amazon company) for only $44.99. That's 55% off and its best price ever. Read more

0 fresh

The most popular news from the same source for the last week
Habr Habr
Habr
it_angel @ Habr · 03/27/2026 12:41 EDT

Приказ ФСТЭК России № 117: полный обзор нововведений и практическое руководство по переходу от Приказа № 17

Разбираем Приказ ФСТЭК России № 117, который вступил в силу с 1 марта 2026 года и заменил действовавший более десяти лет Приказ № 17. В статье подробно рассматриваются новые требования к защите информации в государственных информационных системах, включая введение показателей Кзи и Пзи, переход к процессной модели управления безопасностью, ужесточение требований к кадровому составу и обязательность внедрения современных средств защиты.Отдельное внимание уделено практическим аспектам применения: какие технич Read more

0

Habr
gtosss @ Habr · 03/27/2026 12:54 EDT

Как я вошёл в IT через кабальные договоры, дорос до миллиона в месяц — и почему сейчас снова в тупике

Больше 10 лет я в разработке — был джуном с кабальным договором на 100к за 5 месяцев и штрафом в 500к, дорос до ИП с миллионным оборотом. Сейчас IT в России тонет, а я пытаюсь спасти себя и команду. Рассказываю, как это выглядит изнутри. Читать далее Read more

0

Habr
IlnurBDM (Doubletapp) @ Habr · 03/27/2026 12:54 EDT

Как выбрать лучшего AI-ассистента для разработки: тестируем Codex, Claude и Cursor

В 2026 году кодовые ассистенты окончательно перестали быть просто автокомплитом и превратились в полноценный инструмент разработки: они читают кодовую базу целиком, понимают зависимости, дебажат по логам и могут довести задачу до рабочего состояния почти без участия разработчика. Но на практике всё не так однозначно — один агент хорошо чинит баги, но ломает архитектуру, другой уверенно пишет на Python, но теряется в TypeScript. Чтобы разобраться, кто из них реально помогает в... Read more

0

Habr
cognitronn (BotHub) @ Habr · 03/27/2026 12:56 EDT

[Перевод] Как один отказ превратился в $150 млрд к оценке, 295% роста удалений ChatGPT — и недооценённый сюжет в истории tech

Иногда наибольшую ценность создаёт тот, кто приходит вторым. Тим Кук и Сатья Наделла не основывали Apple и Microsoft, но каждый из них сел за руль — и увеличил капитализацию своей компании в десять раз. На прошлой неделе Дарио Амодеи пошёл первым, дав отпор администрации Трампа и отказавшись позволить Министерству обороны диктовать политику частному бизнесу. Но в том, что, возможно, является самой недоосвещённой историей в tech, Сатья Наделла, последовавший его примеру,... Read more

0

Habr
momo934 @ Habr · 03/27/2026 13:49 EDT

Из фронтенда в «мультиспециалисты»: Как я штурмовал вертолетный завод и получил 16 рублей

История одного выгорания, которая привела меня к токарному станку 4-го разряда. О том, как завод заманивает стипендиями, но встречает мешками со списанной формой и кумовством. О том, как важно найти «твердую почву» и почему программирование станков - это новый фронтенд, только честнее Читать далее Read more

0

Habr
yeg @ Habr · 03/27/2026 13:58 EDT

Как я хотел одного AI-агента, а получил целую деревню

Всё началось с простого желания: чтобы AI-агент мог потихоньку развивать мои проекты, пока я занят другими делами. Поставил задачу, ушёл, вернулся к готовому результату. За неделю из этого желания выросла мультиагентная система с шиной сообщений, мониторингом, делегированием задач и собственной веб-админкой. Система, которая в значительной мере построила сама себя.Под катом: путь от первого запуска Claude Code до деревни из двенадцати агентов, каждый хак и каждые грабли на этом пути, и... Read more

0

Habr
visirok @ Habr · 03/27/2026 14:21 EDT

Как спасти данные из Телеграма

В этой статье я расскажу об одном свободном и бесплатном инструменте, позволяющем выкачать из популярного мессенджера Телеграм и сохранить на вашем компьютере данные из ваших любимых групп, каналов и диалогов.Представленный здесь инструмент не единственный, но, возможно, один из самых простых и удобных. Это не бот: запросы к серверу будут выполняться от вашего имени, что гарантирует доступ к тем чатам, которые видите вы сами. Читать далее Read more

0

Habr
R_STYLE_SOFTLAB @ Habr · 03/27/2026 14:44 EDT

R-Style Softlab: Telegram вчера и сегодня что изменилось для бизнеса

В России продолжает формироваться правоприменительная практика в отношении использования Telegram, в том числе в части размещения рекламы. Позиция регуляторов в последние месяцы изменилась, что создало дополнительную неопределённость для бизнеса.Ранее Федеральная антимонопольная служба указывала, что размещение рекламы на ресурсах с ограниченным доступом, включая Telegram, подпадает под признаки нарушения законодательства о рекламе. В соответствии с частью 10.7 статьи 5 закона «О рекламе» распространение ре Read more

0

Habr
sec_urist @ Habr · 03/27/2026 14:51 EDT

VLESS на роутере с OpenWRT

Небольшая инструкция по установке VPN (протокол VLESS), на роутер с операционной системой OpenWRT с использованием пакета Passwall Читать далее Read more

0

Habr
aeremenok @ Habr · 03/27/2026 15:22 EDT

IT-премия умерла? Что делать удалёнщику до 2030

Умерла ли IT-премия или же покидает мегаполисы? Разбираемся, что происходит с зарплатами, промышленностью и AI-автоматизацией одновременно — и строим четыре сценария для удалёнщика до 2030. Внутри: почему сварщик догоняет программиста по зп, как выглядит ликвидационизм без лишней теории, и шесть пунктов стратегии, которая работает при любом раскладе. Читать далее Read more

0

Most popular sources

  • You see 724 news out of 724.
  • Sources 61 out of 61.
VentureBeat 0%
Mobile ID World 0%
AlleyWatch 0%
ReadWrite 0%
ScienceDaily 0%
View sources »

LIKE us on Facebook so you won't miss the most important news of the day!

03.04.2026 12:03
Last update: 11:55 EDT.
News rating updated: 18:50.

What is Times42?

Times42 brings you the most popular news from tech news portals in real-time chart.
Read about us in FAQ section.


Times42 © 2026